Connectors suddenly go corrupt in Axure RP 9 on Windows 8

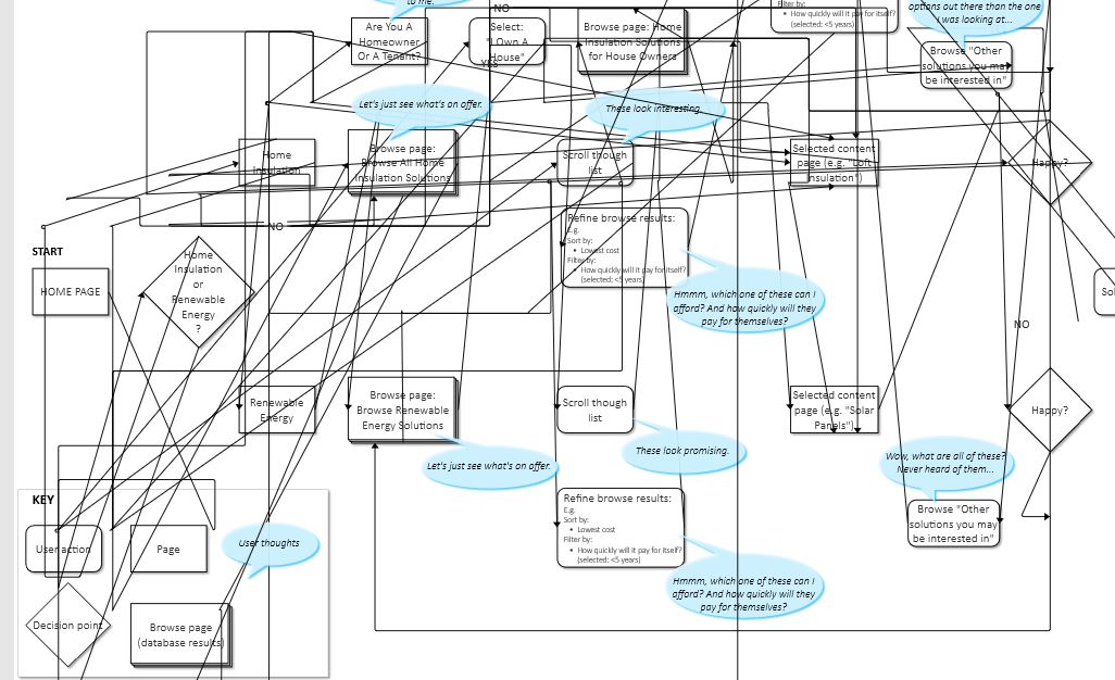
Hello. I’m trying to draw a flow diagram using Axure RP 9 on Windows 8. I’m having recurrent problems with connectors. This initially happened to me while I was trying to move some of the shapes on the page - the connectors jumped around and their geometry went all over the place. I tried to undo my previous action, but this didn’t fix the problem. I closed without saving, reopened - connectors still all messed up.

I created a copy of the original file, deleted the corrupted connectors and redrew them again. So far, so good. Saved the file, closed the application. Fearing that something may go wrong again, I also created a backup copy of the file. But just now, upon opening Axure, the connectors in my new file have gone corrupt again. The backup file I had created - same thing.

Please, this is driving me crazy, I have a looming deadline and can’t be redrawing the diagram again! What is going on? (See attached image)

Hi themossyone!

Sorry to hear you’re running into this issue with your connectors! I’ve just tested out working with connectors on Windows 8 and closing and reopening a project, but I haven’t been able to reproduce this issue just yet. To take a closer look into this issue, please feel free to send in your project file. If you would prefer not to share the project on the forum, you can email the file to our support team at support@axure.com instead.

As a potential workaround in the meantime, you could try selecting all of the widgets and connectors, copying them to your clipboard and then use the canvas’ Paste Special > Paste as Image context menu option to paste the diagram on the page as an image. This will make the pasted contents a static image, but it should help ensure that there’s a version of the diagram available where the connectors don’t move.

Hi Chelsea, thank you for your help, I’ll try those workarounds.
I’ll e-mail you my file in a bit!

Looks good, what’s the problem? :rofl:

Just to close this out. I’ve received a e-mail from Axure Support that did fix the issue, reproduced below:

Thanks for writing in! I’m sorry to hear you have been having trouble with your flow diagram. I have checked the file you have kindly included and can see that you are using an adaptive view “A4” in your project. Unfortunately we currently have a know issue on file whereby connectors render incorrectly when placed on pages with adaptive views. I have gone ahead and added your experience to this bug report so our QA team can get a better understanding of the situation. The suggested solution is to only use the “Base” view for flow diagrams, where the connectors should render correctly and typically you could use “Remove Views” to revert back to just using the “Base” view. However, as your file is already corrupted, doing this just transfers the already misaligned connectors over to the “Base” view. If you are able, you could try recovering a backup from when the flow diagram last appeared correctly and then apply the “Remove Views” option to transition the diagram to the “Base” view. To try this, please click “File > Recover File from Backup” and then try opening each file until you are able to find one that displays correctly. You should then be able to remove the adaptive view by navigating to the “Style” pane, and selecting “Remove Views” or “Edit Adaptive Views” to delete it.

I hope this helps and please do let me know if you have any questions or I can help with the transition once you have recovered a correctly displayed backup file!

This topic was automatically closed 14 days after the last reply. New replies are no longer allowed.